云南酒店日皮视频APP苹果下载设备生产厂家告诉你商用冰柜的常见故障及处理方法
发布人: 四川日皮视频软件下载日皮视频APP苹果下载设备公司 发布时间:2023.12.20
云南不少酒店届的朋友发现,商用冰柜在使用了一段时间之后,就会出现这样那样的小毛病,而且这些小毛病如果不处理就会影响食材的新鲜度,从而影响整个酒店的生意。那么,商用冰柜都有哪些小毛病存在呢,如果出现了这些小问题,日皮视频软件下载又该如何解决呢?虽然,日皮视频软件下载不是云南酒店日皮视频APP苹果下载设备生产厂家,但是,日皮视频软件下载有多年的商用冰柜销售和维修经验,现在就和大家分享相关的知识。
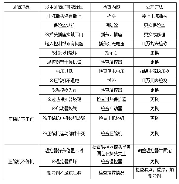
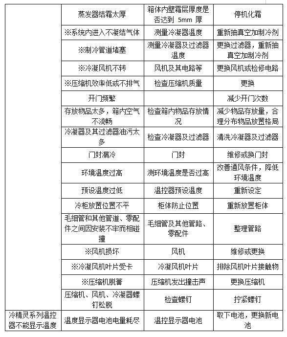
作为专业的大型酒店日皮视频APP苹果下载设备生产厂家,日皮视频软件下载结合自己多年的经验,总结了关于如何解决商用冰柜的故障问题的相关知识,主要有以下这些,希望能够帮助大家:


打※项必须由专业技术人员进行检修,。注:下列现象并非故障
1.冷柜发出轻微的流水声;
2.压缩机及冷凝器发热甚至烫手;
3.梅雨季节环境湿度比较大时,箱体外部易产生露珠,请用软质干抹布及时擦干。
以上这些就是日皮视频软件下载整理的关于商用冰柜的厂家故障和解决办法的相关经验,希望对大家有所帮助。







